首页
>
资讯
>
培训通知
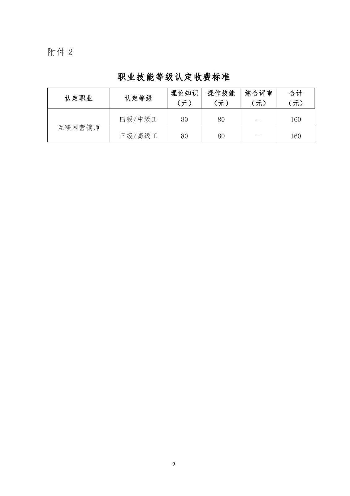
关于开展八月份职业技能等级认定有关工作的通知
发布时间:2025/06/17 13:33:18
分享到:
上一篇
返回列表
下一篇