资讯

NEWS
  • 大赛通知
  • 培训通知
  • 会议通知
  • 关于举办财经商贸大类专业人机协同能力体系构建培训的函 进行中

    关于举办财经商贸大类专业人机协同能力体系构建培训的函

    大连 2025年12月20-21日
    12-08
    2025

    关于举办中巴职业教育产教融合国际合作交流研讨会的函 进行中

    关于举办中巴职业教育产教融合国际合作交流研讨会的函

    北京 2025年12月23日
    12-08
    2025

    关于召开财经商贸类专业人机协同能力培养研讨会(兰州站)的函 进行中

    关于召开财经商贸类专业人机协同能力培养研讨会(兰州站)的函

    兰州 2025年12月6-9日
    12-05
    2025

    关于举办财经类专业人机协同能力培养研讨会的函 进行中

    关于举办财经类专业人机协同能力培养研讨会的函

    杭州 2025年12月13-14日
    12-03
    2025

    关于举办“首都电商大讲堂—电子商务与跨境电子商务专业人机协同能力培养培训会”通知 进行中

    关于举办“首都电商大讲堂—电子商务与跨境电子商务专业人机协同能力培养培训会”通知

    北京 2025年12月13日
    11-25
    2025

    关于举办财经商贸类专业人机协同能力培养研讨会的通知 已结束

    关于举办财经商贸类专业人机协同能力培养研讨会的通知

    贵阳 2025年12月5日-7日
    11-25
    2025

    关于召开“职教大讲堂”—财经商贸类专业人机协同能力培养研讨会的通知 已结束

    关于召开“职教大讲堂”—财经商贸类专业人机协同能力培养研讨会的通知

    太原 2025年12月6-7日
    11-25
    2025

    关于举办财经商贸类专业人机协同能力培养研讨会的函 已结束

    关于举办财经商贸类专业人机协同能力培养研讨会的函

    重庆 2025年12月1-2日
    11-25
    2025

    关于举办2025年河北省财经商贸类专业人机协同能力培养研讨会的通知 已结束

    关于举办2025年河北省财经商贸类专业人机协同能力培养研讨会的通知

    石家庄 2025年11月30日-12月1日
    11-24
    2025

    关于召开电子商务类专业“人工智能+”职业教育创新发展研讨会的通知 已结束

    关于召开电子商务类专业“人工智能+”职业教育创新发展研讨会的通知

    长沙 2025年11月28-30日
    11-23
    2025

    关于举办商贸类专业人机协同能力培养研讨会的函 已结束

    关于举办商贸类专业人机协同能力培养研讨会的函

    南京 2025年11月28日-12月1日
    11-21
    2025

    关于举办财经商贸类专业人机协同能力培养研讨会的函 已结束

    关于举办财经商贸类专业人机协同能力培养研讨会的函

    成都 2025年11月29-30日
    11-21
    2025

    关于举办财经商贸类专业人机协同能力培养研讨会的函 已结束

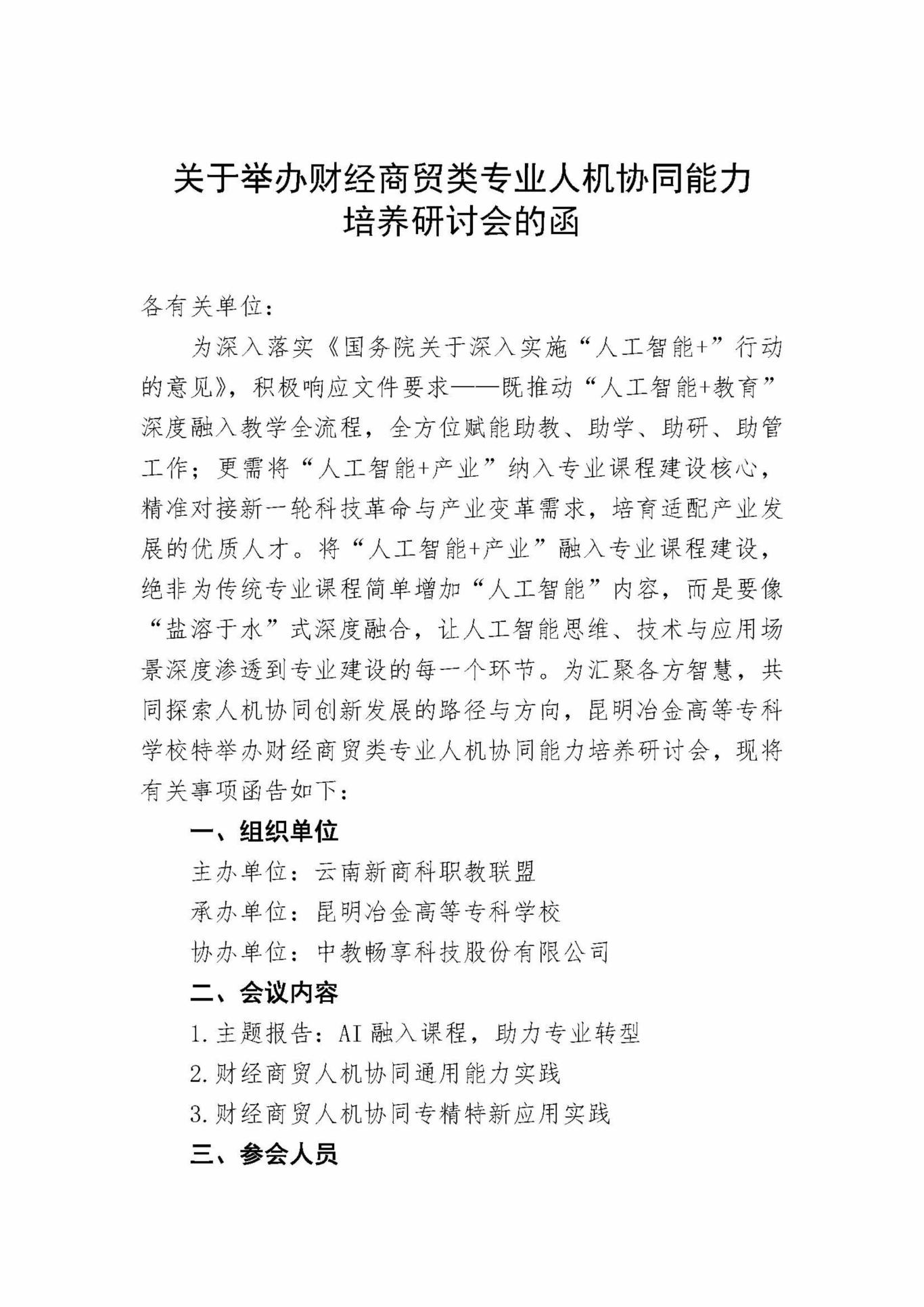
    关于举办财经商贸类专业人机协同能力培养研讨会的函

    昆明 2025年11月25-28日
    11-21
    2025

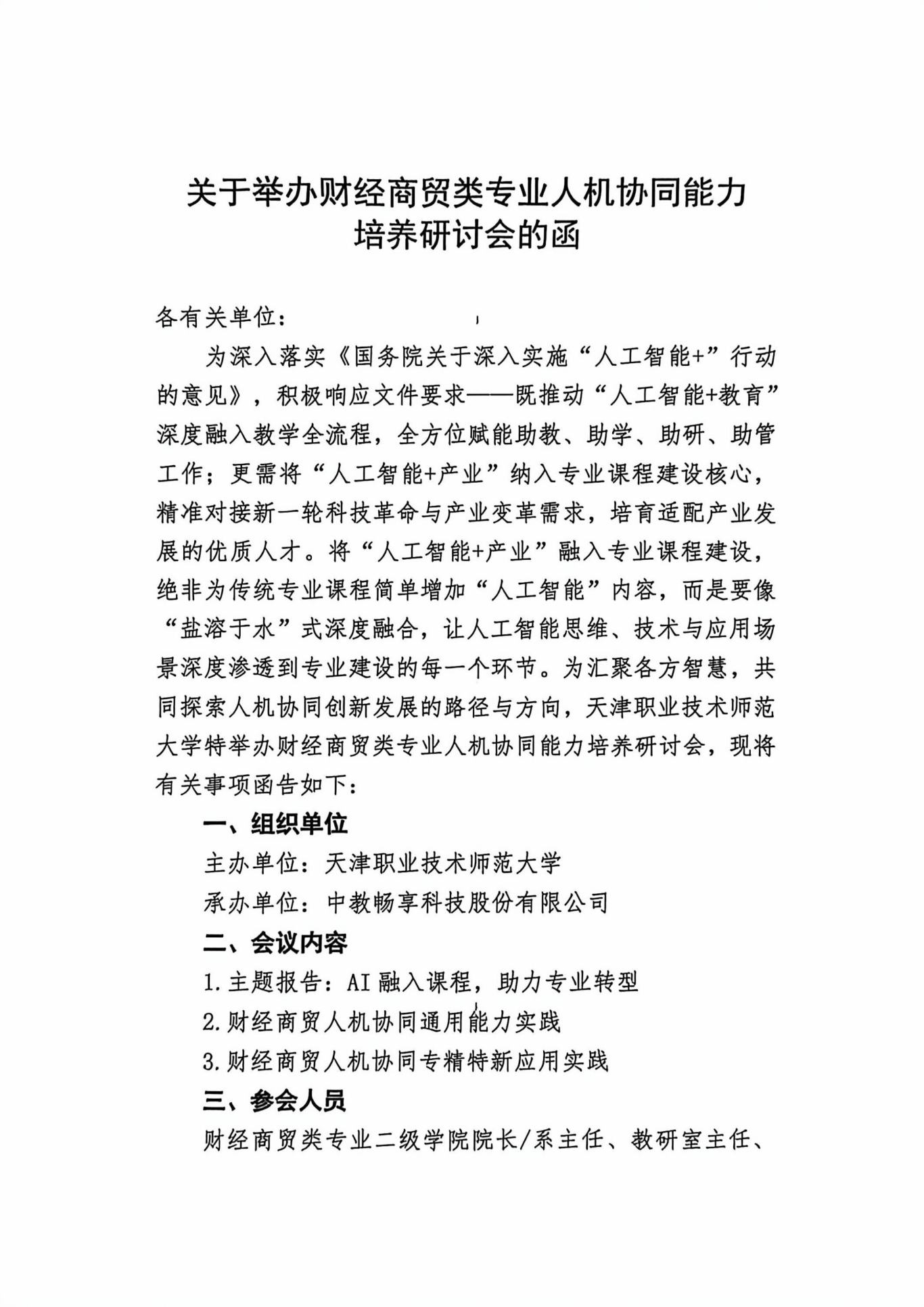
    关于举办财经商贸类专业人机协同能力培养研讨会的函 已结束

    关于举办财经商贸类专业人机协同能力培养研讨会的函

    天津 2025年11月22日
    11-21
    2025

    关于举办数字媒体人机协同能力培养交流会的函 进行中

    关于举办数字媒体人机协同能力培养交流会的函

    长沙 2025年12月12-13日
    11-18
    2025

    关于举办数字营销人机协同能力培养交流会的函 进行中

    关于举办数字营销人机协同能力培养交流会的函

    南京 2025年12月6日-7日
    11-18
    2025

    关于召开商贸流通类专业“人工智能+”职业教育创新发展研讨会的通知 已结束

    关于召开商贸流通类专业“人工智能+”职业教育创新发展研讨会的通知

    咸阳 2025年11月21日
    11-14
    2025

    关于举办“人工智能+”赋能电子商务与跨境电子商务专业人机协同创新发展研讨会的通知 已结束

    关于举办“人工智能+”赋能电子商务与跨境电子商务专业人机协同创新发展研讨会的通知

    深圳 2025年11月14-16日
    11-07
    2025

    关于举办电子商务与跨境电子商务专业人机协同能力培养研讨会的函 已结束

    关于举办电子商务与跨境电子商务专业人机协同能力培养研讨会的函

    杭州市 2025年11月8日-9日
    10-30
    2025

    关于举办财经类专业人机协同能力培养研讨会的函 已结束

    关于举办财经类专业人机协同能力培养研讨会的函

    杭州 2025年10月25-26日
    10-28
    2025